| Welsh Government | |
|---|---|
| Future Wales the National Plan 2040 | Policy 17 & 18 (pages 94 to 99) |
| Wellbeing of Future Generations (Wales)2015 | Full Report |
| Wellbeing of Future Generations 2015 | Simplified Report |
| Developments of National Significance | Engaging with the process Apr 2024 |
| DNS Planning Portal | Planning casework information |
| Making Good Decisions | This guidance assists public authorities in Wales to make good decisions that are lawful and comply with the Rule of Law |
| They Work For You - the Senedd | Open data from the Senedd, presented it in a way that’s easy to follow. |
| Planning Policy Wales | Edition 12 | Welsh Government land use planning policies (Feb 2024) |
| ATP Cable Plough statement | Statement by Jason Thomas of ATP, the Carmarthenshire company providing a cable ploughing service, responding to a request from the Senedd's Climate Change Environment and Infrastructure Committee. Gives a detailed explaination of the capabities and scope of the cable ploughing method. |
| Miscellaneous | |
| The Gunning Principles | The legitimacy of public consultations |
| Hendy Windfarm | A Welsh example of what can go wrong |
| Cambrian Mountains Society | A climate change and renewable energy policy statement |
| Whitelee Windfarm, Scotland | Residents' Environmental Impact Report at a public enquiry |
| Whitelee Windfarm : The Alternative View | Our own article on the wind farm that inspired Bute Energy |
| Offshore Wind Alternative | Offshore versus Onshore wind power |
| 2nd Industrial Revolution | Energy infrastructre report from East Anglia Pylons A Group, PDF download |
| Land Areas for Renewable Energy Generation | Spreadsheet of land area sizes for proposed and existing renewable energy sites (ODS format - for most spreadsheet apps) |
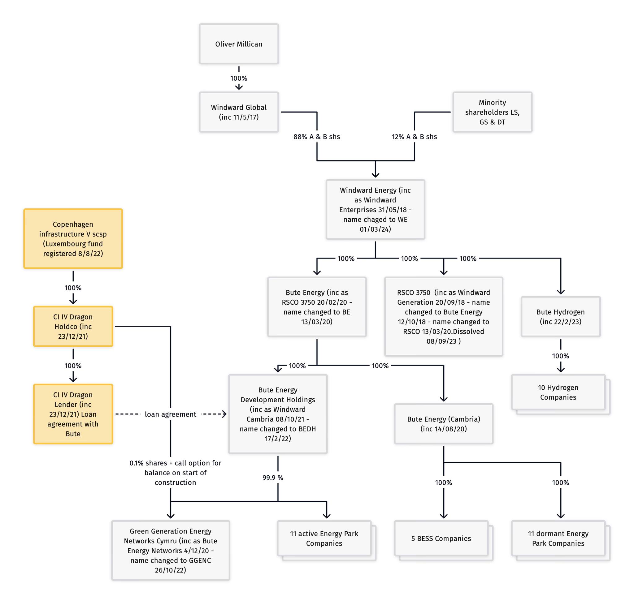
| Bute Energy and Associated Companies(May2023) | Some backround information about the history and relationships of the Bute Energy group of companies (PDF) |
| Bute company tree revised.jpg | Bute Energy companies family tree diagram (jpeg image) |
| Construction best practice for overhead line installation, National Grid | Best practice guide for overhead electricity line installation from the National Grid. Basic principles would apply to any construction of pylon lines. |
| Caru Teifi Newsletters | |
| September 2024 | PDF download |
| July 2024 | PDF download |
| May 2024 | PDF download |
| April 2024 | PDF download |